Abstract
Pediatric acute myeloid leukemia (AML) patients possessing rearrangement of the KMT2A (previously known as MLL) gene on 11q23 constitute a subclass with a particularly poor prognosis. The five-year survival rate for these patients is only about 44% due to poor response to conventional chemotherapy and frequent early relapse. Aberrant epigenetic modifications play an important role in leukemogenesis in KMT2A-rearranged leukemia. Accordingly, several epigenome modifying drugs have been tested in preclinical studies of KMT2A-rearranged leukemia. Acknowledging the co-regulatory effects of DNA methylation and histone modifications in determining chromatin structure and governing gene expression, we combined DNA hypomethylating agent azacitidine with histone deacetylase inhibitor panobinostat in the hopes of achieving greater efficacy. We showed that this epigenetic drug combination was more efficacious than single agents using cell line derived xenograft models of pediatric AML (Gopalakrishnapillai et al., Leuk Res, 2017).
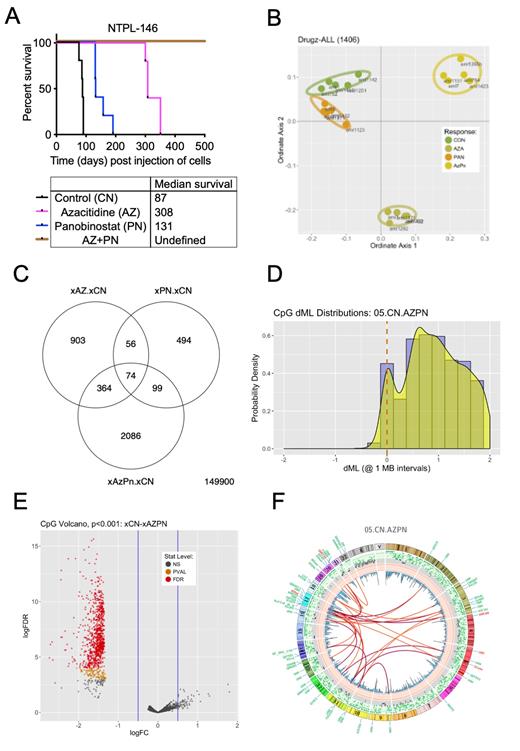
We evaluated the efficacy of this epigenetic drug combination in patient-derived xenograft models of KMT2A rearranged pediatric AML and observed that similar to MV4;11 model, this combination induced complete remission in NTPL-146 model with KMT2A-MLLT1 fusion (Fig. 1A, P<0.001). We analyzed the methylome of AML cells harvested from xenografted mice treated with control, azacitidine, panobinostat, or a combination of the two. Methylation sensitive restriction endonucleases were utilized to fragment genomic DNA prior to library construction for next generation sequencing. GenPro software platform designed for highly quantitative, sensitive, and low error-rate detection of methylation at individual CpG sites was used.
Methylation patterns between treatment groups were discriminated using an ordinate analysis technique of non-metric multidimensional scaling (NMDS) (Fig. 1B). CpG methylation profiles were compared among the four groups analyzed to isolate patterns conserved within groups while also differing between groups. The first two component axes were plotted to locate the individual sample points in a 2D plane. Samples from distinct PDX models undergoing similar treatment clustered together. The panobinostat-treated samples showed minimal differences compared to the control, while the azacitidine-treated samples clustered away. Interestingly, the samples treated with the combination, did not overlap with either treatment, indicating that although panobinostat alone showed minimal impact on methylation patterns, panobinostat together with azacitidine produced a distinct methylation pattern. Venn intersection sets of statistically significant differentially methylated CpG sites in the 3-way analyses derived from the control group comparisons showed 2086 CpG sites exclusively altered in the combination treatment (Fig. 1C).
In order to determine the effect of the combination treatment on global methylation, the differences in methylation load (dML) per each CpG site between control and the combination treatment were summed across 1MB genome intervals and the distribution of these dML was plotted (Fig. 1D). There was a strong shift in methylation signal, with the majority of the intervals being hypomethylated in the treatment group compared to the control. Although global hypomethylation was observed in combination treatment, the most statistically significant CpG sites were hypermethylated in the combination treatment compared to the control as seen in the volcano plot in which log fold-change was plotted against the p-value (Fig. 1E). Circular ideogram presented with a mean subtraction of CpG methylation scores to calculate a summation methylation load score across chromosomal domains (Fig. 1F). The correlative association between top CpG sites is shown as arcs tracking the highest correlation for each CpG site. Gene labels indicate the positions of the top 60 CpG sites, with green and red indicating higher methylation in control and in combination treatment respectively.
In conclusion, we have identified differential methylation patterns following in vivo treatment of KMT2A rearranged pediatric AML xenograft models with azacitidine and panobinostat combination compared to azacitidine alone. These methylation changes are likely to influence the increased survival seen in mice receiving combination treatment.
Gopalakrishnapillai: Geron: Research Funding. Marsh: Genome Profiling LLC: Current Employment. Barwe: Prelude Therapeutics: Research Funding.
